Estágio e Aproveitamento

O estágio curricular supervisionado é um ato educativo escolar, desenvolvido no ambiente de trabalho, que visa à preparação do(a) estudante para o exercício profissional relacionado ao curso que frequenta no IFSP. É uma atividade que integra o percurso formativo dos cursos técnicos de nível médio e dos cursos superiores, conforme previsto no Projeto Pedagógico de Curso (PPC).
De acordo com a regulamentação vigente, o estágio pode ser de dois tipos:
- Obrigatório: requisito para a integralização do curso, sem o qual não há emissão de certificado ou diploma.
- Não obrigatório: atividade complementar, de realização opcional, que é acrescida à carga horária total do curso e registrada no histórico escolar.
Todos os estágios devem estar previstos no PPC como componente curricular, com objetivos, formas de acompanhamento e critérios de avaliação definidos. Além disso, devem estar alinhados com as diretrizes da área de formação, com o perfil do egresso e com a legislação vigente.
Este menu reúne informações e orientações para estudantes, orientadores(as), supervisores(as) e unidades concedentes, a fim de garantir a formalização, o desenvolvimento e a finalização adequada dos estágios vinculados ao IFSP Campus Itapetininga.
Quando começar o estágio
Cada curso do IFSP possui regras específicas sobre o momento em que o(a) estudante pode iniciar seu estágio, de acordo com o respectivo Projeto Pedagógico de Curso (PPC).
Na tabela a seguir, você encontra a indicação do semestre mínimo em que o estágio pode ser iniciado para cada curso do Campus Itapetininga. É fundamental verificar também os pré-requisitos definidos no PPC do seu curso e manter a matrícula regular no IFSP.
| Curso |
Estágio obrigatório |
Estágio não obrigatório |
|
Licenciatura em Física Licenciatura em Matemática |
5º semestre, dentre outras condições a serem verificadas no PPC | 1º semestre, dentre outras condições a serem verificadas no PPC |
| Formação Pedagógica | 1º semestre, dentre outras condições a serem verificadas no PPC | 1º semestre, dentre outras condições a serem verificadas no PPC |
| Engenharia Mecânica | 3º semestre, dentre outras condições a serem verificadas no PPC | 1º semestre, dentre outras condições a serem verificadas no PPC |
| Técnico em Eletromecânica Integrado ao Ensino Médio | Não previsto | 5º semestre, dentre outras condições a serem verificadas no PPC |
| Demais cursos | Não previsto | 1º semestre, dentre outras condições a serem verificadas no PPC |
Fluxo do estágio
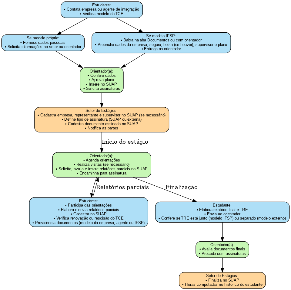
Nesta seção, você encontra o passo a passo completo do processo de estágio curricular supervisionado, desde o início até a finalização. O objetivo é orientar estudantes, orientadores(as) e demais envolvidos sobre os procedimentos necessários em cada etapa, conforme as diretrizes institucionais.

A seguir, veja a descrição detalhada de cada etapa:
1. Para iniciar o estágio
Estudante
- Realiza o primeiro contato com a empresa ou agente de integração.
- Verifica se a organização utiliza modelo próprio de Termo de Compromisso de Estágio (TCE) ou se pode utilizar o modelo do IFSP.
- Caso utilize modelo próprio, fornece os dados pessoais à empresa e solicita informações complementares ao setor de estágios ou ao orientador(a).
- Caso utilize modelo do IFSP, acessa na aba Documentos em Estágio e Aproveitamento ou com o(a) orientador(a) e preenche com:
- Dados da empresa
- Informações do seguro
- Valor da bolsa-auxílio (quando houver)
- Nome do supervisor de estágio
- Plano de atividades
- Entrega o documento preenchido ao(à) orientador(a).
Orientador(a)
- Confere as informações preenchidas pelo estudante.
- Aprova o plano de atividades.
- Transfere os dados para o SUAP.
- Solicita as assinaturas das partes envolvidas.
Setor de Estágios
- Cadastra a empresa, o(a) representante legal e o(a) supervisor(a) no SUAP, caso ainda não estejam no sistema.
- Caso optem por assinar no próprio SUAP, o documento segue o fluxo eletrônico.
- Caso a assinatura ocorra fora do SUAP (por exemplo, via gov.br), o documento é exportado, assinado, e posteriormente cadastrado no SUAP, com notificação às partes.
2. Durante o estágio
Orientador(a)
- Agenda e realiza orientações com o estudante.
- Visita a empresa, caso considere necessário.
- Solicita os relatórios parciais, avalia, insere no SUAP e encaminha para assinatura, conforme o procedimento da etapa inicial.
Estudante
- Participa das orientações quando agendadas.
- Elabora os relatórios parciais e encaminha ao(à) orientador(a).
- Cadastra os relatórios no SUAP.
- Verifica com a empresa a eventualidade de renovação ou rescisão antecipada do TCE e providencia os documentos adequados, podendo utilizar o modelo da empresa, do agente de integração ou da instituição.
3. Para finalizar o estágio
Estudante
- Elabora o relatório final e o Termo de Realização de Estágio (TRE).
- Encaminha ao(à) orientador(a).
- No caso de utilizar o modelo institucional, o relatório final e o TRE estão no mesmo documento.
- Se utilizar modelo da empresa ou agente de integração, deve garantir que o TRE esteja incluído ou seja enviado separadamente.
Orientador(a)
- Avalia os documentos finais.
- Procede com as assinaturas conforme os fluxos anteriores.
Setor de Estágios
- Finaliza o estágio no SUAP para que as horas cumpridas sejam contabilizadas e registradas no histórico escolar do(a) estudante.
⚠️ Em caso de dúvidas, consulte seu(a) orientador(a) de estágio ou entre em contato com o setor responsável.
Orientadores de Estágio e Atendimento
Os(as) Professores(as) Orientadores(as) de Estágio são responsáveis pelo acompanhamento pedagógico dos(as) estudantes durante a realização do estágio, além de aprovar planos de atividades, validar relatórios e avaliar o desenvolvimento das atividades.
Nesta seção, será disponibilizada a relação de orientadores(as) por curso, com nomes e horários de atendimento, para que você possa tirar dúvidas e receber orientações adequadas durante todo o processo de estágio.
| Curso | Orientador |
|
Horário de atendimento |
| Técnico em Informática |
Wilton Moreira Ferraz Junior |
O endereço de e-mail address está sendo protegido de spambots. Você precisa ativar o JavaScript enabled para vê-lo. |
terça e quinta-feira 15:00 às 17:30 |
| Técnico em Informática Integrado ao Ensino Médio | Wilton Moreira Ferraz Junior |
O endereço de e-mail address está sendo protegido de spambots. Você precisa ativar o JavaScript enabled para vê-lo. |
terça e quinta-feira |
| Tecnologia em Sistemas para Internet | Wilton Moreira Ferraz Junior |
O endereço de e-mail address está sendo protegido de spambots. Você precisa ativar o JavaScript enabled para vê-lo. |
terça e quinta-feira 15:00 às 17:30 |
| Técnico em Eletromecânica | William Wagner Medeiros | O endereço de e-mail address está sendo protegido de spambots. Você precisa ativar o JavaScript enabled para vê-lo. |
quarta-feira |
| Técnico em Eletromecânica Integrado ao Ensino Médio | William Wagner Medeiros | O endereço de e-mail address está sendo protegido de spambots. Você precisa ativar o JavaScript enabled para vê-lo. |
quarta-feira |
| Técnico em Edificações | Edson de Almeida Rego Barros | O endereço de e-mail address está sendo protegido de spambots. Você precisa ativar o JavaScript enabled para vê-lo. |
segunda-feira |
| Técnico em Edificações Integrado ao Ensino Médio | Edson de Almeida Rego Barros | O endereço de e-mail address está sendo protegido de spambots. Você precisa ativar o JavaScript enabled para vê-lo. |
terça-feira |
| Técnico em Mecânica | William Wagner Medeiros | O endereço de e-mail address está sendo protegido de spambots. Você precisa ativar o JavaScript enabled para vê-lo. |
quarta-feira |
| Engenharia Mecânica | William Wagner Medeiros | O endereço de e-mail address está sendo protegido de spambots. Você precisa ativar o JavaScript enabled para vê-lo. |
quarta-feira |
| Licenciatura em Física | Renato Takeshi Sugohara | O endereço de e-mail address está sendo protegido de spambots. Você precisa ativar o JavaScript enabled para vê-lo. |
quarta-feira |
| Licenciatura em Matemática | Victor Vaz Pavani | O endereço de e-mail address está sendo protegido de spambots. Você precisa ativar o JavaScript enabled para vê-lo. |
quinta-feira |
| Programa Especial de Formação de Docentes para a Educação Básica |
Aline de Cássia Damasceno Lagoeiro |
O endereço de e-mail address está sendo protegido de spambots. Você precisa ativar o JavaScript enabled para vê-lo. |
terça-feira |
Documentos
Aqui você encontrará os modelos e formulários oficiais necessários para a formalização, acompanhamento e finalização do estágio, tanto obrigatório quanto não obrigatório.
Os arquivos estão disponíveis apenas para visualização. Para utilizar os documentos, o(a) estudante deve fazer o download para o computador ou dispositivo,
ou criar uma cópia na sua conta Google (clique em "Arquivo" > "Fazer uma cópia").
- Carta de Apresentação - Licenciaturas
- Termo de Compromisso - Licenciaturas
- Termo de Compromisso - Técnico/Tecnológico/Bacharelado
- Termo Aditivo
- Termo de Rescisão
- Relatório de atividades, Termo de Realização e Avaliação do Estágio - Técnico/Tecnológico/Bacharelado
- Relatório de atividades, Termo de Realização e Avaliação do Estágio - Licenciaturas
Normativas
Esta aba reúne as principais normas institucionais e legais que regulamentam os estágios no âmbito do IFSP, garantindo segurança jurídica e clareza nos processos.
- Portaria Normativa Nº 70/2022 - Regulamento de Estágio do IFSP
- Portaria Normativa Nº 88/2023 - Procedimentos relativos à contratação de estagiários no âmbito do IFSP, enquanto Unidade Concedente de estágio.
- Instrução Normativa PRX Nº 02/2021 - Orientações quanto ao prazo de entrega dos relatórios de atividades do estágio obrigatório e não obrigatório
- Comunicado Conjunto PRE/PRX Nº 02/2022 - Realização de estágio na “forma de trabalho” adotada pela unidade concedente - Estágio remoto/híbrido
Aproveitamento de Estágio
O aproveitamento de atividades profissionais como estágio obrigatório é permitido aos(às) estudantes do IFSP que já atuam no mundo do trabalho e que atendem aos critérios definidos na Portaria Normativa nº 70/2022 – RET/IFSP (artigos 48 a 51).
Podem solicitar o aproveitamento parcial ou total do estágio os(as) estudantes que comprovem o exercício de atividades profissionais como:
- Autônomo(a) ou prestador(a) de serviços;
- Empregado(a) na iniciativa privada ou pública;
- Proprietário(a) de empresa;
- Servidor(a) ou funcionário(a) público(a).
O pedido de aproveitamento deve ser avaliado e aprovado pelo(a) Professor(a) Orientador(a) de Estágio, desde que as atividades desempenhadas tenham relação direta com a área de formação do curso e tenham sido desenvolvidas após o período de habilitação para o estágio obrigatório, conforme definido no Projeto Pedagógico de Curso (PPC).
Documentos obrigatórios para solicitação:
- Requerimento de Dispensa / Aproveitamento de estágio (faça download em seu dispositivo ou crie um cópia do modelo)
- Plano de Atividades de Estágio;
- Cópia do Contrato Social da Empresa (para proprietário de empresa);
- Cópia do cartão do CNPJ (para proprietário de empresa);
- Comprovante de registro na prefeitura municipal
- Comprovante de recolhimento do Imposto Sobre Serviço (para autônomo e prestador de serviços);
- Carnê de contribuição ao INSS (para autônomo e prestador de serviços);
- Cópia da CTPS, nas folhas: que contém a foto, a qualificação civil e a folha do registro de trabalho. (Duas vias). (para empregados na função)
⚠️ Preencha corretamente o requerimento, anexe os documentos exigidos e encaminhe para o orientador de estágio do seu curso.


Redes Sociais